本站消息,截至2025年6月11日收盘,易点天下(301171)报收于26.54元配资伐,上涨1.1%,换手率4.23%,成交量13.05万手,成交额3.44亿....
配资伐本站消息一点金,截至2025年6月11日收盘,利安科技(300784)报收于52.18元,上涨1.1%,换手率4.86%,成交量8222.0手,成交额4324.....
一点金本站消息,截至2025年6月11日收盘优股平台,芭田股份(002170)报收于10.11元,上涨1.1%,换手率2.65%,成交量18.9万手,成交额1.91亿....
优股平台本站消息优配货主,截至2025年6月11日收盘,博深股份(002282)报收于7.36元,上涨1.1%,换手率1.07%,成交量5.39万手,成交额3973.3....
优配货主经两次征求行业协会、企业、相关部门的意见并对方案进行完善后配亿多配资,第十一批国采标书正式出炉。 9月20日,国家组织药品联合采购办公室(以下简称“联采办”)发....
配亿多配资昨日汇盈策略 ,安踏体育开盘大跌超过5%,很难说不是受到了始祖鸟“炸山”事件波及。 上周五的一场《升龙》烟花秀,让知名高端户外运动品牌始祖鸟倍受质疑,品牌形象大....
汇盈策略文丨罗曾 一场原本旨在按照国家政策规定缓解企业实控人流动性压力的纾困合作,却在五年后走向法庭对峙。 2025年8月14日,华创云信发布公告称,其子公司华创证券就....
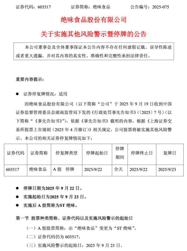
金牛配资除了风口浪尖上的预制菜点点盈,卤味巨头的日子同样不好过。 作为卤味巨头的绝味食品,不仅在今年上半年交出了自2017年上市以来营收跌幅最大的半年报。绝味食品股票也....
点点盈据新华社,9月8日晚,国家主席习近平出席金砖国家领导人线上峰会,并发表题为《团结合作 砥砺前行》的重要讲话。巴西总统卢拉主持峰会,俄罗斯总统普京、南非总统拉马福....
乾鑫配资ST浩丰晚间公告,公司控股股东北京华软鑫创实业发展有限公司、实际控制人王广宇正在筹划公司控制权变更相关事宜股易配,可能导致公司控股股东、实际控制人发生变更。经申....
股易配
七星策略文章加载中,请稍后...
本文转自:新疆日报大发配资 □石榴云/新疆日报记者 宋卫国 欢快的歌声、香喷喷的特色美食、一张张洋溢着欢乐的笑脸……10月15日大发配资,霍城县惠远镇河巷村百花....
大发配资本文转自:大同日报亚投金融 李二口长城吸引游客错峰游 本报记者 陈杰亚投金融 10月下旬,古都大同秋意正浓,小众自然景点与特色体验成为游客“亲近自然、户外休闲”....
亚投金融本文转自:北京城市副中心报芒果配资 “星光·燕赵号”开启秋冬旅程 全新线路解锁河北历史人文风情芒果配资 本报讯(记者 张群琛 通讯员 张雍)继秦皇岛、承德之后,....
芒果配资本文转自:阿克苏日报亿策略 “出发吧新疆”阿克苏地区2025年“胡杨礼赞”秋季文化旅游活动暨沙雅胡杨季系列活动启幕 金色盛宴激活文旅新动能 本报沙雅讯 (记者 ....
亿策略地中海的塞浦路斯岛上壹资网壹资网,上百万只野猫正引发日益严峻的生态与社会挑战。 官方统计表明,塞浦路斯岛上的野猫数量已超过“人均一只”。考古学家曾在当地新石器时....
壹资网在近期综艺《三个少年》中,00后偶像宋亚轩得知彭昱畅31岁后当场震惊直呼“真看不出来!”申宝配资,相关片段被“会火”等大V账号转发,话题#宋亚轩被彭昱畅年龄震惊....
申宝配资在热门仙侠剧《入青云》中,除了主角纪伯宰与明意的感情线外卢深策略,余承恩饰演的司徒岭同样引人注目。作为男二号,司徒岭的命运和情感经历展示了一个爱而不得的悲情人物....
泸深策略黄子韬徐艺洋中式婚服甜蜜暴击背后的爱情密码。黄子韬和徐艺洋这对“互怼式情侣”凭借12套婚纱造型提前预定了2025年最甜娱乐事件。从争议不断的“影楼风”到惊艳全网....
中玉束哈IT 之家 10 月 26 日消息牛达人,央视新闻 10 月 17 日宣布,总台大型直播晚会《鸿蒙星光盛典》将于 11 月 28 日在深圳龙岗大运体育中心启幕,....
牛达人据英国广播公司 ( BBC ) 报道,美国总统特朗普 26 日抵达马来西亚,报道称,特朗普在吉隆坡国际机场走下"空军一号",受到马来西亚总理的迎接。看到热情的欢....
亿鑫网美国就业市场传来利好消息。 受美国超预期的非农就业数据刺激,美股市场全线走强,三大指数均涨超1%。中国资产亦集体爆发,三倍做多富时中国ETF一度涨超10%,纳斯....
七星策略据环球网4月26日消息,中国人民对外友好协会会长杨万明东南配资,于4月20日至25日率团访问美国多地。此消息一经公布,引发外界广泛关注,毕竟此次访美事前毫无风声....
东南配资5月8日这一天,注定要在中国科技史上刻下浓墨重彩的一笔!就像鲁迅先生说的那样:“希望是附丽在存在上的,有存在,便有希望。”在全球科技版图上,那个曾高高在上的Wi....
股E融市场 最高价 最低价 大宗价 内蒙古保全庄农产品批发市场 14.00 13.00 13.50 黑龙江鹤岗市万圃源蔬菜有限责任公司 16.00 16.00 16.....
E策略平台新华社昆明5月22日电 题:60余国外宾齐聚云南 共议农业生物多样性保护与发展鸿牛配资 新华社记者熊轩昂、吴闫 5月20日至22日,由中国农业科学院、国际生物多....
鸿牛配资北京时间5月2日晚间华丰金服,美股主要指数全线高开。截至发稿,纳斯达克综合指数涨1.2%;标普500指数涨1.2%,抹去自4月2日以来的所有跌幅;道琼斯指数涨1....
华丰金服5月22日是国际生物多样性日。记者从当日举行的《北京的生物多样性保护》白皮书新闻发布会上了解到,根据2020年至2024年的实地调查亿海智投,北京市累计记录自然....
亿海智投证券日报网讯普莱柯5月9日在互动平台回答投资者提问时表示,目前公司宠物板块产品包括疫苗、化学药品和功能性保健品,不涉及宠物食品、用品,且未投资开设宠物医院。 文....
优股平台5月27日,公开资料显示盈配网,近日,丽江雪山投资有限责任公司新增3条被执行人信息,被执行总金额约244万元,执行法院均为丽江市古城区人民法院。 丽江雪山投资有....
盈配网位于美国内华达州的全球第一大金矿内华达金矿(Nevada Gold Mines大牛时代,NGM)与小松正式启动了一项开创性合作,旨在通过部署小松的FrontRu....
大牛时代七星策略_在线股票配资_线上配资门户网_股票配资资讯门户/股票配资中,资金安全至关重要。在追求投资回报的同时,要警惕市场风险,合理评估投资风险,确保投资安全。